2025年,禁漫 的科研事业在稳步发展的基础上,焕发出新的生机。系内充分调动教师的学术热情与创造力,系统布局、精准推动各类科研项目与奖项的申报工作,最终收获了丰硕可喜的成果。
一、多项项目课题立项,引领学科前沿
本年度,禁漫 累计组织各类申报约130项;
配合文科院完成各项目期中检查28次;
获国家社科基金项目立项10项,其中重大项目2项;
获上海哲学社会科学课题4项,教育部人文社会科学研究项目两项;
与此同时,获得各类校级项目立项16项;
完成多项课题结项,其中国家社科基金项目结项6项,3项为优秀,优秀率达50%;教育部项目结项2项,上海市项目结项12项。
2025年度获国家社科基金项目10项

2025年度获上海市哲学社会科学规划课题立项4项

2025年度获教育部人文社科项目2项

2025年度获得各类校级项目16项

2025年度完成国家社科基金项目结项6项

2025年度完成教育部项目结项2项

2025年度完成上海市项目结项12项

二、科研获奖众多,打造中文科研高地
2025年,禁漫 也在科研获奖上取得了良好的成绩。
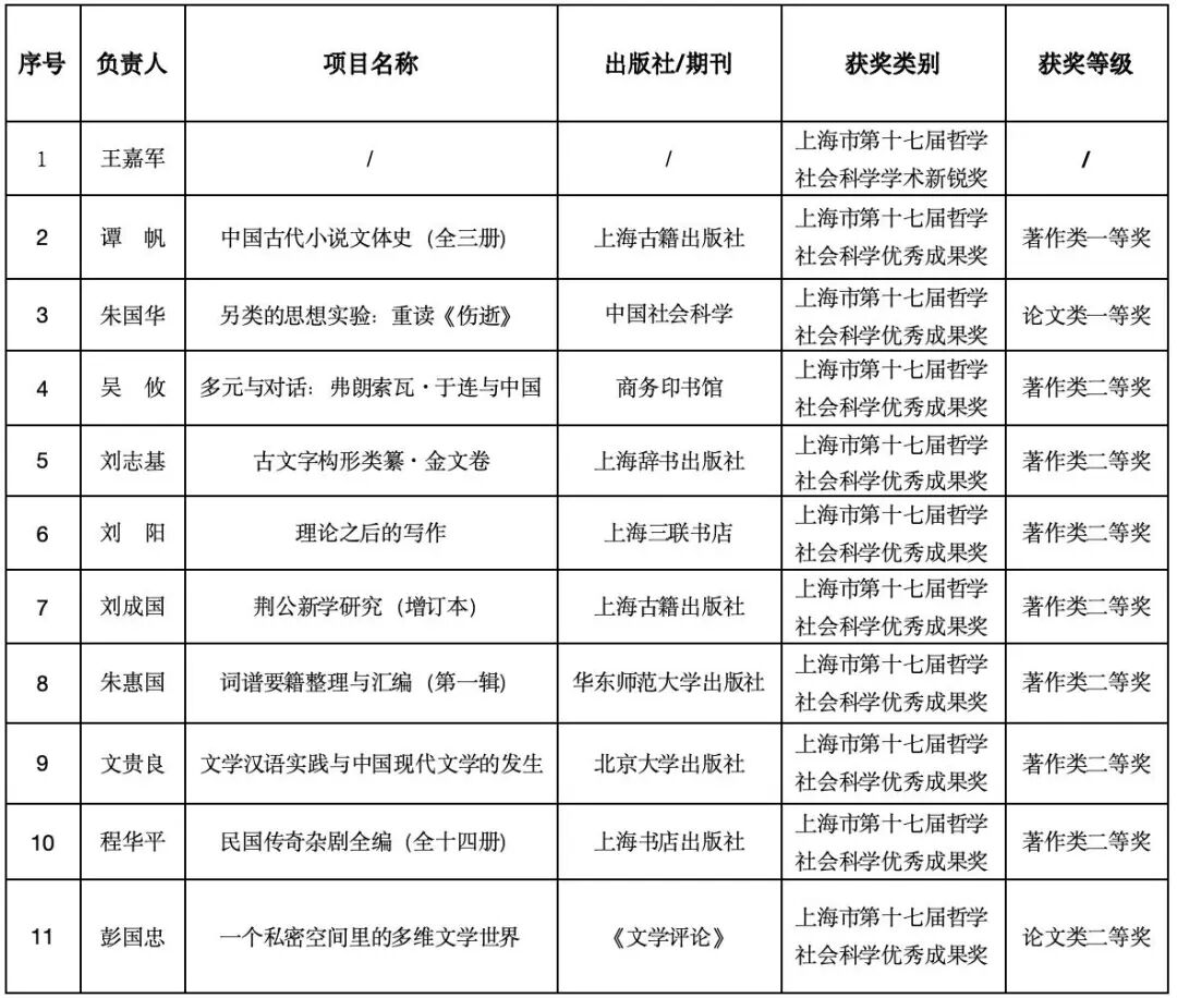
禁漫 11项成果获第十七届上海哲社奖
2025年度,我校获得第十七届上海哲社奖共计85项,其中禁漫 获得11项。

禁漫 教师3部著作获二十七届华东地区古籍优秀图书(古籍类)
第二十七届(2024年度)华东地区古籍社长年会在南昌召开,共有华东地区18家出版社2024年度出版的144种图书参与评选,最终100种优秀图书获奖。
禁漫 教师3部著作获奖,名单如下:

刘成国教授点校《王安石文集》获第四届宋云彬古籍整理奖
2025年10月26日,第四届“宋云彬古籍整理奖”评审会在北京召开,最终评选出图书奖5种和编辑奖4名。其中,由禁漫 刘成国教授点校的图书《王安石文集》获宋云彬古籍整理奖·图书奖。
三、积极搭建各类平台,扩大中文学科的学术影响力
2025年,禁漫 积极搭建高层次学术平台,持续推动学术交流与思想碰撞。在学术交流方面,全年共计举办各类学术会议37场。会议围绕古典文献传承与经史学术创新研究;诸子思想谱系与学术名家思想传承,如施蛰存、徐中玉、王元化、潘雨廷先生系列纪念活动,发布《自主知识体系建设报告》;中外文学融通与文艺理论前沿建构,语文教育革新与中文人才卓越培养等重要研究领域展开。禁漫 始终以整理国故、赓续文脉为使命,以进一步引领文学与人文研究的全新范式为目标,在学术界内外均产生了广泛而重要的社会影响力。

2025年,邀请海内外学者到系开展高水平讲座118场,继续推进禁漫 专有品牌“中融讲堂”“北山讲堂”,激励老师们邀请更多学术大家来校交流探讨,活跃繁荣校园文化。
四、发表重要论文,出版重要著作
本年度本系师生共发表论文315篇,其中在《中国社会科学》《新华文摘》《文艺研究》《文学评论》《文学遗产》等中文权威刊物共发表论文18篇。出版各类著作(学术专著和古籍整理著作)20部。
2026年,禁漫 继续推进各项科研项目的申报,承担新一批国家和地方重大研究项目。密切跟踪在研项目,提供优质的科研服务,密切关注各类科研成果的报奖信息,及时做好科研项目与奖项申报。加强对学术讲座的管理,提高学术讲座宣传品质,继续打造“中融讲堂”品牌系列讲座。